团体意外险
🏠首页
🛡️企业保险
团体意外险
雇主责任险
团体医疗险
安全责任险
公众责任险
店铺综合险
🛡️个人保险
意外保险
百万医疗
家庭财产
📰资讯
资讯前沿
企业保险
个人保险
📖公开课
🤖AI助手
关于我们
登录
🏠首页
🛡️企业保险
团体意外险
雇主责任险
团体医疗险
安全责任险
公众责任险
店铺综合险
🛡️个人保险
意外保险
百万医疗
家庭财产
📰资讯
资讯前沿
企业保险
个人保险
📖公开课
🤖AI助手
关于我们
登录
首页
/
🛡️企业保险
/
团体意外险
/
平安团体意外保险(钢结构GD版本)
平安团体意外保险(钢结构GD版本)
2025-11-05 10:38:08
xumiao
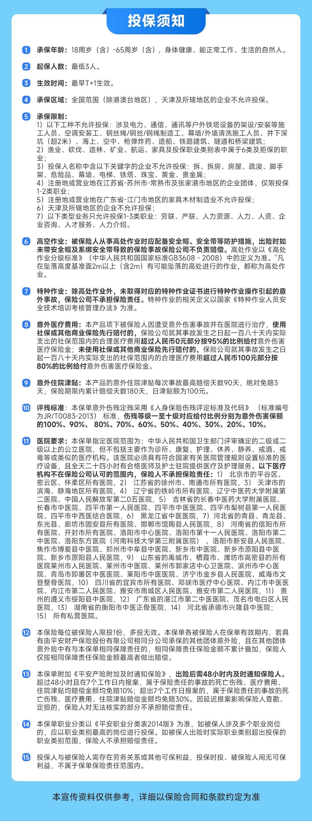
暂没描述~
暂没描述~
方案解读
/⚠️AI解读仅对保险从业人员开放
上一篇:
众安团体意外保险2025高保额版
下一篇:
都邦永逸团体意外险(高保额版本)
相关方案
中国人寿团体意外险(福利版)
平安全能保团体意外险
华泰团体意外险
团体意外险-常规方案对比统计表(医疗免赔100元,住院津贴免赔3天)
平安团体意外伤害保险(互联网)
平安团体意外险2025版(互联网)
👥圈子
💬经纪人交流
💬代理人交流
💬知识学习群
💬资源共享群
公众号
🔥热门方案
中国人寿团体意外险(福利版)
907280
2025-06-02
平安全能保团体意外险
907243
2025-06-03
华泰团体意外险
904001
2025-06-02
团体意外险-常规方案对比统计表(医疗免赔100元,住院津贴免赔3天)
903024
2025-03-09
💕网友最喜欢看
平安团体意外险短期临时用工版本
大地团体意外保险(尊享版)
华泰团体意外险(光伏行业版本)
平安团体意外险(新市民)
都邦永逸团体意外险(高保额版本)
平安团体意外保险(钢结构GD版本)
🔝24小时排行榜
1
平安团体意外险短期临时用工版本
2
大地团体意外保险(尊享版)
3
华泰团体意外险(光伏行业版本)
4
平安团体意外险(新市民)
5
都邦永逸团体意外险(高保额版本)
6
平安团体意外保险(钢结构GD版本)
7
众安团体意外保险2025高保额版
🏷️热门标签
猝死保障
劳务人资
无需高空证
公共交通保障
无免赔
3人起保
5米高空作业
16~70岁
高医疗
物流
120万保额
建筑劳务
18~70岁
社保外用药
含工标
150万保额
环卫保洁
甲乙类传染病
16~69岁
环卫工
200万保额
10米高空作业
聚合 · 全国同类型产品
筛选 · 同类型优质方案
优选 · 高性价比的方案
通过微信扫描二维码直接入群 ->
点击二维码可复制群号