雇主责任险
🏠首页
🛡️企业保险
团体意外险
雇主责任险
团体医疗险
安全责任险
公众责任险
店铺综合险
🛡️个人保险
意外保险
百万医疗
家庭财产
📰资讯
资讯前沿
企业保险
个人保险
📖公开课
🤖AI助手
关于我们
登录
🏠首页
🛡️企业保险
团体意外险
雇主责任险
团体医疗险
安全责任险
公众责任险
店铺综合险
🛡️个人保险
意外保险
百万医疗
家庭财产
📰资讯
资讯前沿
企业保险
个人保险
📖公开课
🤖AI助手
关于我们
登录
首页
/
🛡️企业保险
/
雇主责任险
/
人保雇主责任险(河北)
人保雇主责任险(河北)
2025-05-25 23:00:36
De
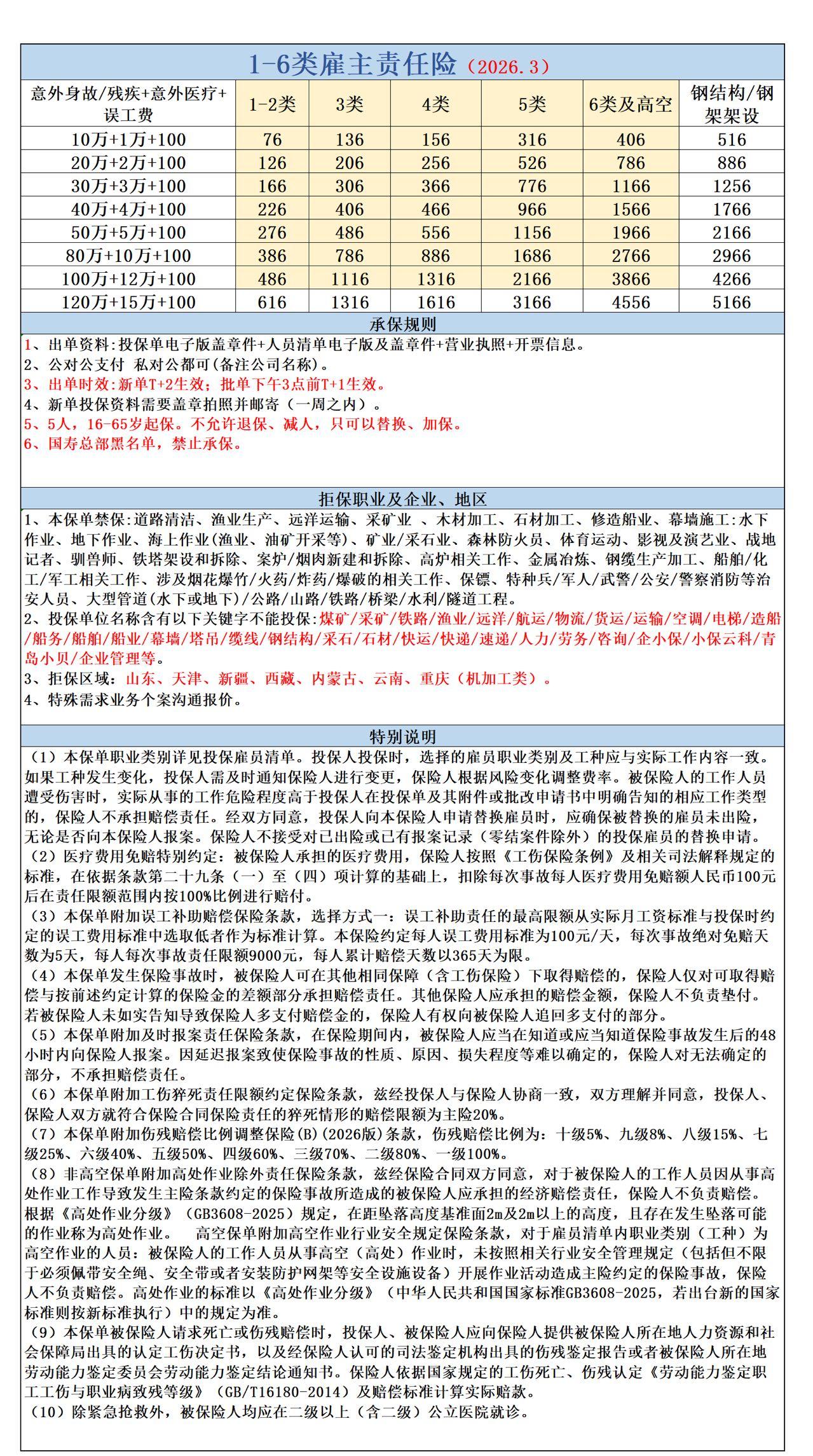
暂没描述~
暂没描述~
暂没描述~
方案解读
/⚠️AI解读仅对保险从业人员开放
上一篇:
融盛互联网雇主责任险
下一篇:
平安雇主责任险1-4类普通版(河北)
相关方案
融盛互联网雇主责任险
太平洋雇主责任保险(豪华版)
众安雇主责任险2025版
鼎和雇主责任险2025版
安诚雇主责任险
中国人寿雇主责任保险(YT-QD)
👥圈子
💬经纪人交流
💬代理人交流
💬知识学习群
💬资源共享群
公众号
🔥热门方案
融盛互联网雇主责任险
2025-05-25
太平洋雇主责任保险(豪华版)
2025-05-22
众安雇主责任险2025版
2025-08-23
💕网友最喜欢看
中国人寿雇主责任保险(YT-QD)
华农雇主责任保险
太平洋雇主责任保险
安诚雇主责任险
众安雇主责任险2025版
鼎和雇主责任险2025版
🔝24小时排行榜
1
中国人寿雇主责任保险(YT-QD)
2
华农雇主责任保险
3
太平洋雇主责任保险
4
安诚雇主责任险
5
众安雇主责任险2025版
6
鼎和雇主责任险2025版
7
大地雇主责任保险(环卫工版本)
🏷️热门标签
猝死保障
劳务人资
无需高空证
公共交通保障
无免赔
3人起保
5米高空作业
16~70岁
高医疗
物流
120万保额
建筑劳务
18~70岁
社保外用药
含工标
150万保额
环卫保洁
甲乙类传染病
16~69岁
环卫工
200万保额
10米高空作业
聚合 · 全国同类型产品
筛选 · 同类型优质方案
优选 · 高性价比的方案
通过微信扫描二维码直接入群 ->
点击二维码可复制群号